陕西一男子为赢80多万奖金参与“自律挑战”,交2万连战3次均失败!男子起诉,法院已经立案
张先生记得,他当时与主播沟通活动的真实性,主播向他提供了吴某的联系方式,让他来西安看看,由吴某负责接待。张先生遂联系吴某来到西安,吴某称有挑战成功的案例,与张先生同期参加挑战的人有6、7位。
9月24日,张先生签订《自律挑战26天》协议书,交了报名费6900元信心满满地参加挑战了。结果不到24小时便挑战失败,原因是面部遮挡超过3秒钟。
“我当时没有工作,身上还背负着债务。就想着有失败的经验了,再挑战一次吧。”9月25日,张先生再交报名费6900元重新发起挑战。这一次他记得坚持到了第2天晨起,他当时看着床上的被子不整齐就想整理一下,这一整理的动作因背对着摄像头,面部遮挡超过3秒因而挑战失败。
“有赌的心理在,第二次挑战失败后我向朋友借了7000元再次发起挑战。当时心里有个念头,已经都投入这么多钱了不能空手而归。”9月26日,张先生交了第3次报名费,不同于前两次挑战26天,这一次他选择挑战10天。但挑战期间因他起身运动时遮挡住了房间内的啤酒,违反规则挑战失败。
屡试屡败,分文无收,反而投入了一共2.04万元的报名费。张先生走出挑战的房间,将过去几天发生的事讲给西安的一个亲戚。亲戚明确告诉他,“你遇到骗局了,这是挑战人类极限,规则听起来简单但根本不可能成功。”


展开全文
“条款有失公平 挑战属于反常态” 法院已经立案
12月9日,记者见到了从宝鸡赶来的张先生。张先生这次来西安是因为法院的事。几个月前在亲戚陪同下,他向公安举报、向市场监管部门投诉了举办自律挑战赛的西安睦邻文化传播有限公司。因双方签订合同,公安及市场监管建议他通过法律起诉的方式维护自己的权益。

张先生遂将西安睦邻文化传媒有限公司及其法定代表人吴某起诉至法院,西安市未央区人民法院立案后,12月9日进行开庭前的调解。
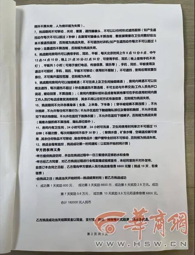
据张先生提供第三次挑战签订《自律挑战10天》协议书,挑战规则合计11条,其中规定每天开关灯只限1次,早晨6点之前必须开灯,如果超时未开灯视为挑战失败。挑战者必须提供健康情况,报名时必须如实告知,不然视为挑战失败。挑战过程中身体出现不良反应不能继续挑战可告知,视为挑战失败。挑战期间不可移动、关闭、覆盖、遮挡摄像头,不可以任何形式遮挡面部(如产生遮挡动作每次不可以超过3秒钟)否则视为挑战失败。每天在指定时间段使用手机,使用及通话不可超时,使用后放置原位,不可离开监控范围,否则视为失败。房间内啤酒不可饮用及遮挡,每次遮挡不超过3秒走路遮挡不算违规……
张先生委托律师拟的民事起诉状里写到协议内容具有一定对赌性质,不符合人体正常生理特性。协议由强势一方单方面制定,条款语义模糊、有失公平。该类挑战是对人心理的一种极限“摧残”考验,造成人心理不健康,公司行为存在欺诈。协议中关于不能遮挡面部等要求明显不合理。

是挑战还是陷阱? 记者走访发现公司经营地址实际是一家托管 开展挑战赛的房间位于一公寓楼顶层
据天眼查搜索,西安睦邻文化传媒有限公司位于西安市太华北路百花社区二号楼四单元302室。9日上午记者前往该地址,发现这一住所实际上是一家学生托管在经营,托管的人说他们经营两年了,不知道什么睦邻文化传媒公司。
在楼下,张先生打通了公司法定代表人吴某的电话。吴某称,公司已挪到灞桥区经营。记者询问能否前往现在的办公地址或者自律挑战的地点看一看,吴某说目前他和公司的人都在成都,等回到西安才能见。上午出庭公司并没有派人去。
对于张先生提出公司涉嫌欺诈等质疑,吴某称:“我们现在去法院,法院都是认可过的,工商局、派出所都是认可过的,他投诉、他说啥就是啥了?”
吴某称,他们公司发起自律挑战赛有两年了,有成功的案例,一位挑战者坚持10天拿到了22万。对于挑战规则,合同上写得非常清楚,他们都是提前把电子合同发给挑战者,挑战者看了后才决定是否来到西安进行挑战。
与吴某结束通话后,记者打开快手,发现“Fay自律体验”正在直播,开播地点位于河南安阳。记者向主播留言能否到挑战地点看一看?在主播的指示下,加了“睦邻自律挑战总部Fay”的微信,对方发来2024年10月《自律挑战26天》的协议书,坚持26天挑战成功的奖励已从9月份的859700元上涨至966800元。
记者在微信上再次提出当下能否前往实地的意愿后,对方给了一个玉祥门地铁口的地址和“吴总”的联系方式,表示吴总有时间,到了联系他。
其提供的“吴总”电话与记者刚不久联系公司法定代表人吴某的电话是同一个,打通后接听人的口音听起来也一样。记者到了玉祥门地铁口,“吴总”让记者等十几分钟会有员工带记者去看房间。等了很久不见人,“吴总”电话里称再等一等,他本人一会就到。记者表示等不及,其提供了具体的地址及房间号、开锁密码。
原来,该公司打造的自律挑战赛的房间位于一公寓楼的顶层,户内面积大概不到30平米,房内未设摄像头,看起来就是一间条件普通的民宿。房间周围的几户看起来是居民居住。
从此地离开后,12月9日下午张先生告诉记者,因他与西安睦邻文化传媒有限公司未能对退还的金额达成一致,调解失败。他和律师正准备庭审,等待法院安排开庭的时间。
外地曾有相似案例 法院判决“双方权利义务不对等 挑战协议无效”
“自律挑战”难以成功早已不是新鲜事。
记者注意到,外地曾曝光过多起“参与自律挑战失败”的案例。今年11月,CCTV今日说法转发山东蒙阴县人民法院的一篇文章,文章中的孙先生向一家公司支付挑战费用6000元参加30天隔离自律活动,约定了15条挑战规则。如挑战成功,公司支付孙先生奖金25万元。挑战第3日,因孙先生在睡觉时将枕头放置面部,公司单方面宣布他违反规则挑战失败。孙先生认为他并未违反规则将公司起诉至法院。
经法院审理后认为,公司事先单方制定限制了孙先生的权利,减轻了公司的责任,使原告和被告之间的权利义务不对等,孙先生明显处于弱势地位。因此,该格式条款无效。另一方面,“交6000元参与活动赢取25万元”,有相当“赌”的成分在内,更类似于射幸行为,此种做法有着极高的功利性,违背了自律挑战的初衷,也与社会主义核心价值观倡导的友善、诚信相抵触,应当给予否定性评价。
法院综合双方的过错及损失判决公司退还孙先生5400元。一审判决后,公司不服向法院提出上诉,后公司经中级法院传票传唤未到庭参加诉讼,按撤回上诉处理。
2022年7月,广西的媒体报道一位王先生缴纳5000元押金和1500元伙食费开始“封闭挑战”,坚持30天就能获得10万元奖金。但过了7天,因有人敲门他应了一声“哦”就被公司视为违规。另一篇来源于法制网的报道写到,长沙的陈先生支付9000元报名费参加自律挑战,挑战35天成功后拿到40万元奖励,结果不到一天因为揉眼就挑战失败。
来源:华商报大风新闻



评论