实探整改后的西贝门店:餐厅满员,多位家长带儿童就餐;降价几元;后厨改为现场制作

出品|搜狐财经
作者|张莹
预制菜风波后,西贝还在自救。
有爆料称,10月1日七点开始,西贝全国调价,大约降价20%-40%。
但降价也无法平息外界的愤怒。尤其在此前西贝创始人贾国龙称“西贝利润大约为5%”的情况下,此次大幅降价也让外界对贾国龙的说法产生怀疑。
10月1日午间,搜狐财经来到北京朝阳区一西贝门店实地探访。店员介绍,“没有(网传降20%-40%)那么多,降价幅度都差不多,就是几块、十块的,降价幅度最多应该在20%多。”
12点左右,该店内基本坐满,门口仅一人在等位,家庭仍然是西贝消费者的主力军。店员称,风波前,这个时间门口都很多人排队,发放100元堂食代金券的活动后,客流量有所回升,但没有增加很多。
9月10日,罗永浩发文吐槽西贝“预制菜”,贾国龙强硬反击。到目前,西贝的危机已经持续了20天,这也直接影响了西贝的客流量。店员称,该西贝门店堂食客流量下降了大概30%。外卖单量下降得比较多,大概下降40%至50%。
网传西贝降价20%-40%,店员称没有那么多
10月1日,正值国庆假期首日,有爆料称10月1日七点开始,西贝全国调价,大约降价20%-40%。该爆料还指出,全国西贝门店正在菜牌上粘新菜价,因为价格调整非常临时,来不及印刷,所以用打印价格粘贴在菜牌上。北上广等一线和准一线城市价格调整最大。
搜狐财经随机探访了一家西贝门店,该门店店员称,“没有那么多,降价幅度都差不多,就是几块、十块的,没有降价超过20块钱的。算下来,降价幅度最多应该在20%多。”
该店员称,有很多菜品都会降一点,从今早开始降价,目前调价已完成。
展开全文
罗永浩曾经痛斥西贝售卖21元天价馒头,不过搜狐财经发现,西贝门店在售的仅有一款手工炝面馒头,售价3.9元。
该店员对此也感到疑惑,他表示从他2021年入职以来,这个馒头都是卖3.9元。也有报道称,西贝馒头并未降价,“21元的馒头有脸盆那么大,跟3.9元正常大小的不一样。”

约12点半的西贝门店
下午1点多,西贝门口还有四位顾客在等位,同商场的大部分餐厅大部分已经无需等位。据此推测,西贝客流量较其他餐厅不算少,但店员称,目前人流量较西贝过往的周六日下滑明显。
“以前周六日,我们等位要等到2点才结束,吃完都3点多了。”
12点左右,正值就餐高峰,搜狐财经到达西贝门店时,店内基本满座,一人在门口排位,家庭仍然是西贝消费者的主力军,搜狐财经观察到,当日中午,店内大约一半的餐桌有儿童就餐。
店员称,“以前这个点,都等好多好多人了,门口都是人。”
他估算,堂食客流量下降了大概30%。外卖单量下降得比较多,大概下降40%至50%。
“100元”活动后,客流量有所提升,但增长不大
西贝的危机从9月10日罗永浩的吐槽开始。当日,罗永浩发文吐槽西贝“几乎全都是预制菜,还那么贵,实在是太恶心了”。
次日,西贝创始人贾国龙强硬回应称,“按照国家规定,西贝100%不是预制菜”,并表示将以“损害商誉”为由起诉罗永浩。
9月12日下午,西贝还发布了致顾客的一封信,再次表示“罗永浩在微博中对西贝的指责不实”,同时公布了所涉的13道菜品具体制作过程。当日晚间,罗永浩又直播回应此事。
舆论又持续发酵至9月15日,西贝最终服软,发布给西贝顾客的致歉信,表示深刻意识到西贝的生产工艺与顾客的期望有较大差异,没有满足广大顾客的需求与期待。
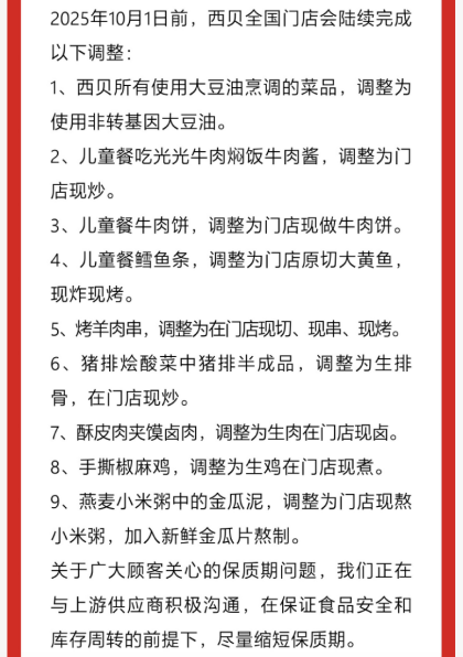
为了满足广大顾客的需求,让顾客拥有更好的体验,将尽可能把中央厨房前置加工工艺调整到门店现场加工。2025年10月1日前将陆续完成调整。

“预制菜”风波之后,西贝门店客流下滑的新闻时常出现。西贝也推出了一系列措施自救。
9月24日,西贝在线下门店发起“西贝请您吃饭”活动,顾客到店消费后,可领取一张无门槛的100元堂食代金券,下次消费时可使用。活动时间为9月24日到10月8日,代金券有效期为9月25日至10月31日。
店员称,该活动推出后,客流量有增加一些,但也没有增加很多。也有很多到店里单纯只是为了领券,甚至还有人把券挂到闲鱼上卖。
与此同时,西贝的“25分钟上菜”沙漏也在近日被取消。
当日,搜狐财经下单了一份藿香生焗海鲈鱼,店员特别提醒,该菜品不是快餐,上菜会比较慢。“这个菜是要现蒸的,从下单到上桌最少得 15 分钟。”
但此次降价后,社交平台仍然出现了不少负面声音,有人认为此举“把老顾客当傻子”。西贝重建消费者信任仍任重道远。


评论