-

茅台新帅陈华:从能源行业跨界白酒,从技术员到董事长
据新华财经消息,10月25日上午,茅台集团召开大会宣布重大人事调整:张德芹不再担任茅台集团董事长职务...
Bitop 2025-10-27 19
-

知名家电企业海信家电总裁、董事辞职!董事长任总裁
7月30日晚,海信家电(000921.SZ)发布了家电行业首份半年报。2025年上半年,海信家电实现...
数字货币合约交易平台 2025-08-04 19
-

乐山大佛旅投集团原董事长杜华被“双开”
据“廉洁四川”官微通报,日前,经乐山市委批准,乐山市纪委监委对乐山大佛旅游投资开发(集团)有限公司原...
bitop交易所 2025-07-31 21
-

“公众对体检有误解!”爱康国宾董事长的一句话,把网友整懵了
来源:新浪财经 文 | 《BUG》栏目 周文猛 今日,爱康国宾就此前引发热议的“女律师张女士十年体...
数字货币合约交易平台 2025-07-31 23
-

富森美董事长刘兵被郫都区监委留置 副董事长刘云华代行职责
7月24日午间,富森美(002818.SZ)在上交所披露《重大事项公告》称,公司已于近日收到成都市郫...
bitop交易所 2025-07-25 19
-

郑州交通运输集团有限公司董事长王振宾被查
据郑州市纪委监委消息:郑州国有资本投资运营集团有限公司党委委员,郑州交通运输集团有限公司党委书记、董...
bitop交易所 2025-06-25 94
-

中石油原董事长王宜林受贿案一审宣判
2025年5月13日,内蒙古自治区鄂尔多斯市中级人民法院一审公开宣判中国石油天然气集团有限公司原党组...
Bitop 2025-05-21 21
-

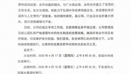
长期受抑郁症困扰,浙江知名纺织企业董事长毕光钧离世
4月16日,浙江知名纺织企业绍兴金点子纺织科技有限公司(下称“金点子公司”)发布讣告称,公司董事长兼...
数字货币合约交易平台 2025-04-18 48
-

致哀!绍兴知名纺织企业董事长突然离世,享年56岁
4月16日,绍兴金点子纺织科技有限公司治丧委员会发布一则讣告,金点子公司董事长兼实际控制人毕光钧先生...
数字货币合约交易平台 2025-04-17 40
-

官方披露:某央企董事长被责令辞职
中国人大网2月25日发布的《第十四届全国人民代表大会常务委员会代表资格审查委员会关于个别代表的代表资...
bitop交易所 2025-02-27 56
