-

上线1天播放破亿!《盛夏芬德拉》何以成为短剧爆款?| 羊晚微评
刚上线24小时,《盛夏芬德拉》就掀翻了短剧的“天花板”——首日红果热度值和站内播放量便双双破亿,网友...
bitop交易所 2025-09-29 19
-

抽象的AI短剧火了,50块钱做3集月入50万?制作人称做一集只需2小时
AI短剧正以“野蛮人”的身份闯入短剧赛道。 “50块钱做3集”“月入50万”,红星资本局注意到,今年...
bitop交易所 2025-08-06 21
-

短剧 “一胎 99 子”剧情被吐槽离谱, 已被平台下架
6月16日,短剧《麒麟送子,天降喜福》因“1胎99子”的离谱情节引发热议,登上热搜。剧中女主意外怀上...
数字货币合约交易平台 2025-06-16 23
-

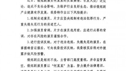
短剧顶流何健麒塌房!刚刚,行业内发文将其定为“劣迹演员”
极目新闻记者 付瞰 被前女友公开指控出轨、劈腿,并讽刺为“时间管理大师”一天之后,短剧“顶流”何健麒...
bitop交易所 2025-03-05 100
-

年终策划|短剧头部演员日薪过万,抢档期、涨片酬,下一个“丞磊”何时出现?
搜狐娱乐专稿(小玉/文) 回望2024年,微短剧业态持续火热,用户数量和市场规模均再创新高。作为该业...
Bitop 2024-12-30 59
-

十几万横店群演集体调薪,短剧剧组在减少,4年“横漂”加500个群找戏拍
横店群演们不得不面对的一个现实是,薪资要降了。 图源:受访者供图 日前,一则落款为东阳市横店影视演...
bitop交易所 2024-11-25 45
